Landed Cost Infographic 

NetSuite Landed Cost Overview 

In NetSuite, landed cost represents the total cost of acquiring inventory, factoring in not only the item’s purchase price but also all related expenses incurred to bring goods to their final destination. These can include freight, customs duties, insurance, taxes, and handling charges. Accounting for these costs ensures that inventory valuation and profitability analyses reflect the true cost of goods sold (COGS)

Key Features 

  • Accurate Inventory Valuation: Incorporates all costs to ensure precise item costing. 

  • Flexible Allocation Methods: Distribute costs by quantity, value, weight, or volume

  • Seamless Integration: Landed costs can be added at item receipt, vendor bill, or via landed cost adjustments

  • Automation: NetSuite can automatically calculate and allocate landed costs when linked to related transactions. 

Landed Cost Process Summary 

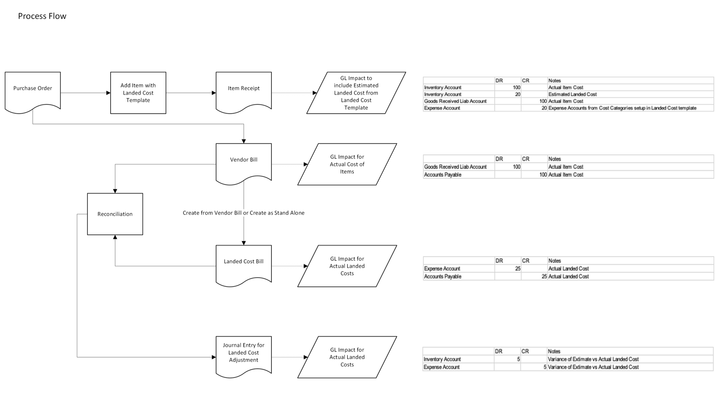
1. Purchase Order Creation: 

The process starts when a purchase order (PO) is created for goods to be imported or purchased from a supplier. 

2. Item Receipt: 

When goods are received, an item receipt transaction is recorded. This step can include estimated landed costs or be left for later allocation. 

3. Recording Vendor Bills: 

Vendor bills are entered for both the items and any related service providers (e.g., shipping, customs, freight). These bills form the basis for assigning landed costs. 

4. Adding Landed Costs: 

Users can manually add landed costs or configure NetSuite to automatically apply them. Costs can be entered directly on the item receipt or linked to vendor bills. 

5. Cost Allocation: 

Landed costs are allocated across items using a chosen method—by quantity, weight, value, or volume—to distribute expenses proportionally. 

6. Inventory and Accounting Impact: 

Once applied, the landed costs adjust inventory values and COGS accordingly, ensuring accurate financial and profitability reporting. 

Benefits 

  • Provides true cost visibility for better pricing and margin analysis. 

  • Ensures accurate inventory valuation across all goods. 

  • Simplifies auditing and reporting by maintaining transparent cost records. 

  • Enhances decision-making with more reliable cost data. 

 

Previous
Previous

Enterprise Data Infrastructure Health Assessment 

Next
Next

Driving Compliance Through the Calendar: A Revenue Recognition Framework in NetSuite for Professional Sports Teams.